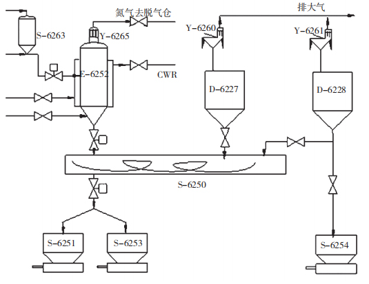
1)保證氮封系統排氣口暢通。長期實踐證明,保證氮封系統排氣口暢通,有利于減小喂料機的流量波動。及時清理 Y6260 和 Y6261 的濾袋,防止壓差過高,能有效降低喂料機的流量波動。另外擠壓機料斗 Y6211 的濾袋清理涉及到連鎖,只能在停工期間進行清理。

2)將喂料機的氮封系統獨立出來,避免加劑和下料時排氣相互影響,造成下料稱的流量波動。對裝置添加劑配置計量系統的現場進行勘察發現,S6254 和 S6253 到 Y6211(擠壓機料斗)的下料線是合在起共用的,而 3 個喂料機的平衡排氣線與攪拌機 S6250、D6227 是連在起的,所以在 D6227加劑、下料時都會相互影響。將失重稱 S6251/3/4 的氮封系統從整個添加劑配置計量系統中獨立出來,從不同的地點引入氮氣進行氮封,同時將失重稱的平衡線單獨引出,從進氣到排氣都獨立出來,互不干擾,可避免加劑和下料時的排氣相互影響。
單螺桿失重式喂料機的每種工況都有其穩定運行的負荷區間,需要通過標準生產物料進行量程標定,得出其運行負荷的準確范圍,并通過在線測試的方法得出其穩定運行的負荷區間,從而保證裝置的平穩生產和產品質量。同時,氮封系統壓力對失重式喂料機的流量有重要影響,為了避免喂料機本身的氮封壓力波動,可以考慮將其氮封獨立出來,避免受到其他操作影響。
聯系方式






